散热风扇——四线PWM调速风机异常分析
散热风扇PMW调速是最常见的方式,客户使用山洋风扇9GA0824P4G001反馈调速不够线性,现像占空比80%以上,调速变化很小。
先了解PWM信号要求:

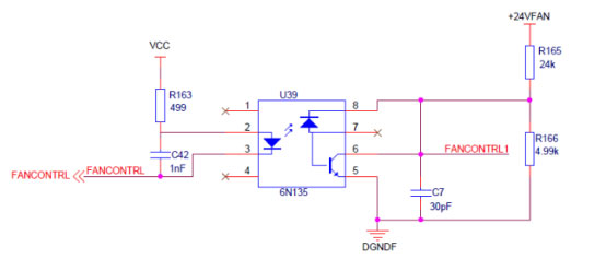
客户所用电路原理图:

散热风扇供电与MCU电源隔离,采用6N135光耦,
光耦之前PWM方波信号正常,经过6N135光耦后方波信号上升沿稍有失真,影响很小可以可以正常使用,

但占空比88%时,PWM信号的低电平电压高出0.4V了,风扇检测不到低电平。严重性影响调速。

实测PMW调速,占空比80%到100%时,才差异是500转, 关健因原是光耦隔离后,低电平高于0.4V最大允许值。而影响调速线性效果。


PWM调整信号建议25KHz,高电平4.75~5.25V,低电平0~0.4V ,f才能确保PWM调速正常。
感谢您的阅读,健策电子专业做散热风扇十年,专业研发生产散热风扇,直流风机,离心风机,鼓风机的散热风扇生产厂家,有自己的研发团队并代理日本SanAce山洋散热风扇,jamicon凯美散热风扇,AVC风扇,欢迎前来咨询,谢谢!
- 上一篇:散热风扇噪音优化——摄影器材散热提案 2019/5/28
- 下一篇:静音风扇——静音散热风扇选型 2019/5/20
